新闻回顾 Wonderful Review

盘锦银行 2019盘锦红海滩国际马拉松 参赛号码查询
2019-10-04 09:14:51

微信图片_20191011084717.jpgrOS盘锦银行·2024盘锦红海滩马拉松|官方网站

距10月13日7:30分rOS盘锦银行·2024盘锦红海滩马拉松|官方网站

盘锦银行2019盘锦红海滩国际马拉松rOS盘锦银行·2024盘锦红海滩马拉松|官方网站

鸣枪开跑rOS盘锦银行·2024盘锦红海滩马拉松|官方网站

还有9天rOS盘锦银行·2024盘锦红海滩马拉松|官方网站

你的专属代码终于闪亮登场rOS盘锦银行·2024盘锦红海滩马拉松|官方网站

大家期待的参赛号码可以查询啦rOS盘锦银行·2024盘锦红海滩马拉松|官方网站

只需四步rOS盘锦银行·2024盘锦红海滩马拉松|官方网站

红马通关密码到手rOS盘锦银行·2024盘锦红海滩马拉松|官方网站

微信图片_20191011084725.jpgrOS盘锦银行·2024盘锦红海滩马拉松|官方网站

参赛号码由字+5位数字组成rOS盘锦银行·2024盘锦红海滩马拉松|官方网站

其中字母代表参赛项目
FM代表男子马拉松
FF代表女子马拉松
HM代表男子半程马拉松
HF代表女子半程马拉松
M代表迷你马拉松
数字部分则为随机排序
关于参赛号码

微信图片_20191011084728.jpgrOS盘锦银行·2024盘锦红海滩马拉松|官方网站

马拉松男/女号码布rOS盘锦银行·2024盘锦红海滩马拉松|官方网站

微信图片_20191011084730.jpgrOS盘锦银行·2024盘锦红海滩马拉松|官方网站

半程马拉松男/女号码布rOS盘锦银行·2024盘锦红海滩马拉松|官方网站

微信图片_20191011084732.jpgrOS盘锦银行·2024盘锦红海滩马拉松|官方网站

迷你马拉松号码布/号码布背面信息rOS盘锦银行·2024盘锦红海滩马拉松|官方网站


手机查询步骤rOS盘锦银行·2024盘锦红海滩马拉松|官方网站

打开微信“盘锦红马”公众号
微信图片_20191011084734.jpg
点击号码查询
微信图片_20191011084736.jpg

微信图片_20191011084739.jpg

微信图片_20191011084743.jpg

 rOS盘锦银行·2024盘锦红海滩马拉松|官方网站

微信图片_20191011084745.jpg


rOS盘锦银行·2024盘锦红海滩马拉松|官方网站

微信图片_20191011084747.jpg

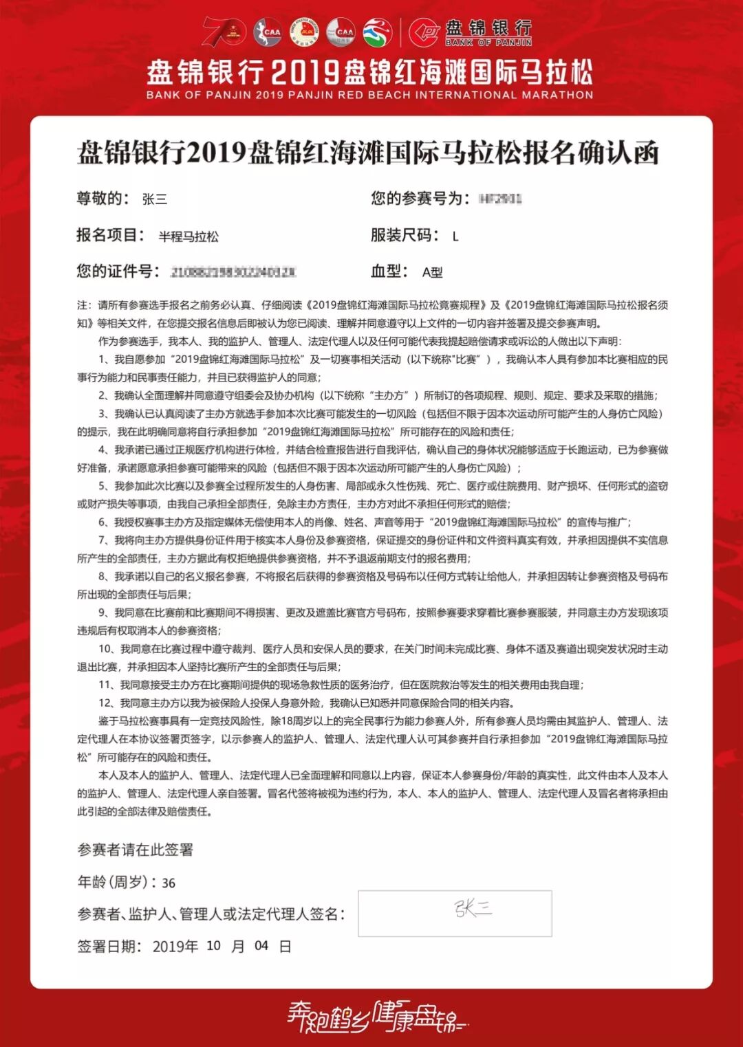
报名确认函签署成功rOS盘锦银行·2024盘锦红海滩马拉松|官方网站


 rOS盘锦银行·2024盘锦红海滩马拉松|官方网站

小伙伴们可以提前下载好rOS盘锦银行·2024盘锦红海滩马拉松|官方网站

自己的参赛报名确认函
在10月10日至12日领物
划重点
现场领物凭借领物小票才能领取装备
个人领物:
第一步:进入《报名确认函》页面,填写报名时使用的有效证件号,前往签署确认函;
第二步:详细阅读后报名确认函的内容,在最下方点击“签署报名确认函”按钮;
第三步:在弹窗的签名区域,签署您的姓名,点击“提交电子签名”按钮,完成签署;
第四步:凭签署身份证到现场领物,其他证件或他人代领凭条形码到现场领物;
团队领物:
凭代领确认函、团队名单,到团领窗口领取

微信图片_20191011084749.jpgrOS盘锦银行·2024盘锦红海滩马拉松|官方网站

微信图片_20191011084753.jpgrOS盘锦银行·2024盘锦红海滩马拉松|官方网站